SKV met 420 m³/h
| Hoeveelheid | Prijs per eenheid |
|---|---|
| Tot 2 |
€ 1.042,00
|
| Vanaf 3 |
€ 937,80
|
Direct beschikbaar, levertijd: sterk afhankelijk van de bestemming
Productinformatie "SKV met 420 m³/h"
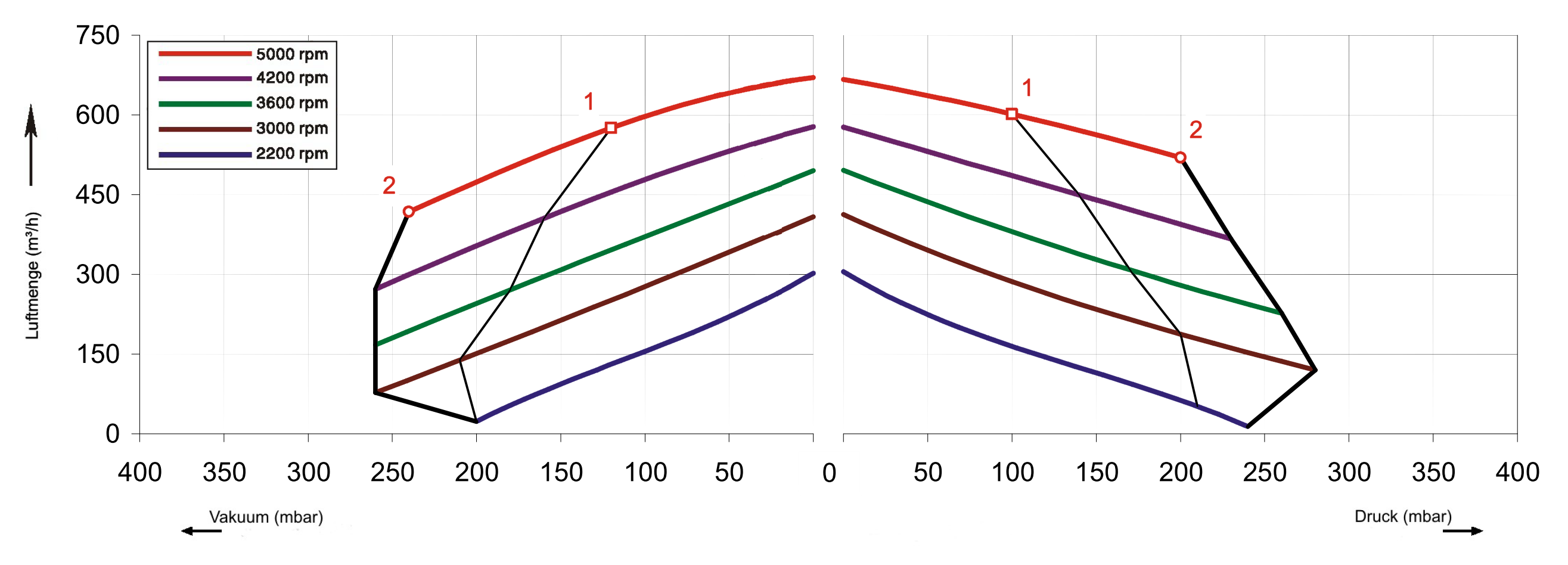
1-traps zijkanaalventilator met de volgende technische specificaties bij 50 Hz:
max. luchtvolume: 420 m³/h
Aansluiting schroefdraad: G 2"
| Model | Curve point |
Aantal fasen |
Motor- vermogen [kW] |
Energie- efficiëntie klasse |
Spanning [V] |
Stroom [A] |
Drukbedrijf max. [mbar] |
Vacuümbedrijf max. [mbar] |
|
| SKV-NS-420-3-906 |
A310 |
3~ |
1,6 |
IE1 |
200-240 Δ / 345-415 Y |
4,9 |
+100 |
-100 |
|
| SKV-NS-420-3-916 |
A312 |
3~ |
2,2 |
IE1 |
200-240 Δ / 345-415 Y |
5,6 |
+170 |
-180 |
|
| SKV-NS-420-3-926 |
A314 |
3~ |
3,0 |
IE1 |
200-240 Δ / 345-415 Y |
7,2 |
+200 |
-220 |
|
| SKV-NS-420-3-937 |
A316 |
3~ |
4,0 |
IE1 |
345-415 Δ / 600-720 Y |
9,5 |
+290 |
-260 |
|
| SKV-NS-420-3-806 |
1 |
3~ |
1,5 |
IE2 |
![]() |
uitverkocht -> Opvolgend model: SKV-NS-420-3-P16 |
|||
| SKV-NS-420-3-816 |
2 |
3~ |
2,2 |
IE2 |
![]() |
200-260 Δ / 350-450 Y |
4,6 |
+120 |
-130 |
| SKV-NS-420-3-826 |
3 |
3~ |
3,0 |
IE2 |
![]() |
200-260 Δ / 350-450 Y |
6,5 |
+200 |
-210 |
| SKV-NS-420-3-836 |
4 |
3~ |
4,0 |
IE2 |
![]() |
uitverkocht -> Opvolgend model: SKV-NS-420-3-736 |
|||
| SKV-NS-420-3-P16 |
1 |
3~ |
2,5 |
IE3 |
![]() |
190-210 YY / 220-240 Δ / 380-420 Y |
5,0 |
+150 |
-160 |
| SKV-NS-420-3-P26 |
2 |
3~ |
3,45 |
IE3 |
![]() |
190-210 YY / 220-240 Δ / 380-420 Y |
6,9 |
+220 |
-240 |
| SKV-NS-420-3-736 |
3 |
3~ |
4,6 |
IE3 |
![]() |
220-240 Δ / 380-420 Y |
8,6 |
+320 |
-260 |
Stuur ons een e-mail voor 3D-tekeningen / STEP-bestanden.
Accessoires
Uw eigen typeplaatje voor zijkanaalventilatoren en draaischuifvacuümpompen De volgende opties zijn mogelijk: - Invoer van uw bedrijfsgegevens - Specificatie van uw eigen modelaanduiding op aanvraag - Neutrale (gepersonaliseerde) gebruiksaanwijzing op aanvraag - Neutrale verpakking en verzending met uw leveringsbon (in kleur gedrukt op DIN A4-papier) Let op: voor het maken van dit typeplaatje hebben we de volgende volmacht nodig!
In-line filter voor zijkanaalventilatoren en schottenvacuümpompen met schroefdraadaansluiting G 2" geschikt voor Zijkanaalventilatoren en draaischuifvacuümpompen in vacuümbedrijf Functie: Het gebruik van een filter ter bescherming van de zijkanaalventilatoren en de schottenvacuümpompen is verplicht. De pompen werken met zeer kleine spleten voor de compressie, zodat doordringend vuil het apparaat zou beschadigen. In het geval van draaischuifvacuümpompen zou dit ook leiden tot verontreiniging van de bedrijfsvloeistoffen. Technische specificaties: Luchtvolume: 300 m³/h geschikt voor: G 1 1/2": SKV-NS-145/ SKV-ND-150 G 2": SKV-NS-210 / SKV-NS-280 / SKV-NS-318SKV-ND-230 / SKV-ND-320SKV-RVP-O-05-0160 tot -0300 Let op: de doorloopfilters worden standaard zonder opzetstukken geleverd!
Functie: Slang-adapter voor zijkanaalventilatoren met G 2" aansluitschroefdraad Technische specificaties: Slangendiameter: 38 mm 40 mm 50 mm 60 mm Verbindingsdimensie:(deels met reductie) 1¼" → 2" 1¼" → 2" 1½" → 2" 2" Materiaal: Al (PVC-U) PVC-U PVC-U PVC-U geschikt voor: SKV-NS-210 / NS-280 / NS-318 / NS-420SKV-ND-230 / ND-320SKV-NDF-500SKV-RVP-O-05-0160 / -0200 / -0250 / -0300
Aanzuigfilter (met metalen kap) G 2½" met een reductie tot G 2" voor zijkanaalventilatoren geschikt voor zijkanaalventilatoren in drukbedrijf Functie: De zijkanaalventilatoren werken met zeer kleine spleten voor de compressie, daarom is het gebruik van een filter verplicht. technische specificatie: Luchtvolume: 480 m³/h geschikt voor: SKV-NS-210 / SKV-NS-280 / SKV-NS-318 / SKV-NS-420SKV-ND-230 / SKV-ND-320
PUR - luchtslang met diameter 32 mm - 115 mm geschikt voor: zijkanaalventilator in vacuüm- en drukbedrijf Functie: De PUR-slangen met spiraalversterking zijn geschikt voor vele toepassingen, omdat ze druk- en vacuümbestendig zijn.Deze kwaliteit wordt bijvoorbeeld ook gebruikt voor het transport van plastic granulaten. technische gegevens: Type: hoogwaardige PUR-slang met spiraalvormige versterking Eigenschappen: binnenzijde relatief glad, buitenzijde gegolfdflexibelvlamwerend (DIN 4102 B1)Temperatur: -40°C bis +90°Cantistatisch < 10⁹ Ohmzeer slijtvastFarbe: doorschijnend Slangmaten: DN: 32 / 38 / 40 / 45 / 50 / 60 / 80 / 100 / 115 mm
geschikt voor: zijkanaalventilator met G 2" aansluiting schroefdraad functie: Voor de installatie van een veiligheidsventiel (druk of vacuüm) is een T-stuk nodig. Een dubbele nippel is voorzien voor directe montage op de zijkanaalventilator. technische specificatie: Verbindingen: 1x Externe draad 2" aansluiting op zijkanaalventilator (d.m.v. dubbele nippel)1x Binnendraad 2" aansluiting van het veiligheidsventiel1x Binnendraad 2" aansluiting van de druk-/vacuümtoepassing Materiaal: Gegalvaniseerd smeedbaar gietijzer (T-verbinding) / PVC-U (dubbele nippel) geschikt voor: SKV-NS-210 / SKV-NS-280 / SKV-NS-318 / SKV-NS-420SKV-ND-230 / SKV-ND-320SKV-NDF-500
Aanzuigfilter (met metalen kap) G 2" (G 2½") met boog en reductie tot G 2" voor zijkanaalventilatoren geschikt voor zijkanaalventilatoren in drukbedrijf Functie: De zijkanaalventilatoren werken met zeer kleine spleten voor de compressie, daarom is het gebruik van een filter verplicht. technische specificatie: Luchtvolume: 480 m³/h geschikt voor: SKV-NS-210 / SKV-NS-280 / SKV-NS-318 / SKV-NS-420SKV-ND-230 / SKV-ND-320 / SKV-NDF-500
Extra geluiddemper voor zijkanaalcompressor met G 2" aansluitschroefdraad geschikt voor: Zijkanaalventilator in druk- en vacuümbedrijf Functie: De zijkanaalventilatoren zijn uitgerust met geluiddempers aan zowel de afvoer- als de zuigpoort. De bijbehorende geluidsdrukniveaus van de respectievelijke modellen kunnen uit de datasheets worden gehaald. Afhankelijk van de configuratie kunnen echter verdere geluidsisolerende maatregelen nodig zijn. Onze extra dempers kunnen eenvoudig in serie worden geschakeld met de fabrieksdempers, de installatie is mogelijk via de fabrieksschroefdraadflenzen. Afhankelijk van de configuratie kan het geluidsdrukniveau worden verlaagd met ~ 3dB(A) met de korte extra geluiddempers en met ~ 5dB(A) met de langere. technische gegevens: Uitvoering: Aansluiting G 2" (aan beide zijden) Afmetingen (diameter C / lengte A): 89 mm / 270 mm of 575 mm geschikt voor: SKV-NS-210 tot SKV-NS-420SKV-ND-230 / SKV-ND-320SKV-NDF-500
Veiligheidsklep RV20 voor zijkanaalventilatoren met G 2" aansluitschroefdraad geschikt voor: zijkanaalventilator in druk- of vacuümbedrijf Functie: De zijkanaalcompressoren worden gekoeld door de externe motorventilator en door de lucht die in het zijkanaal moet worden getransporteerd. Daarom is een veilige en correcte werking alleen mogelijk als gewaarborgd is dat de zijkanaalcompressor onder het maximaal toelaatbare drukverschil werkt. Het gebruik van een veiligheidsventiel zorgt ervoor dat er vanaf een instelbaar drukverschil altijd voldoende luchtvolume beschikbaar is om het apparaat te koelen. technische gegevens: Uitvoering: Druk of vacuüm instelbaar via veervoorspanning(niet vooraf ingesteld!) Toepassing: om een maximale druk of vacuüm te beperken Veer: V1 Materiaal van de kast: Aluminium Opties: - zonder zuigfilter: drukwerking (beperkt, ook mogelijk in vacuümwerking)- met zuigfilter: vacuümwerking geschikt voor: SKV-NS-210SKV-NS-280SKV-NS-318SKV-NS-420SKV-NDF-500 Installatie-instructies Let op: de juiste T-stukken voor de installatie bestellen Het drukbereik kan variëren afhankelijk van het gebruikte SKV-model en de bedrijfsmodus!
Funktion: Slang-adapter voor zijkanaalventilatoren met bijbehorende gatcirkels Technische specificaties: Slangendiameter: 40 mm 50 mm 60 mm Verbindingsdimensie: Ø 64 mm Ø 72 - 83 mm Ø 83 mm geschikt voor: SKV-NS-55 / -80 / -95SKV-ND-88 / -120alle SKV-HS / -HD / -HT SKV-NS-145 tot -420SKV-ND-150 tot -320SKV-NDF-500 SKV-NS-210 tot -420SKV-ND-230 tot -320SKV-NDF-500 Materiaal: Aluminium spuitgieten
SKV-NS-420-3-906
400 V aansluitkabel voor zijkanaalventilator Type: 400 V 16A CEE-stekker met 3 m of 5 m kabel Noot: Volgens de norm EN 60204-1 moet een elektromotor met een nominaal vermogen van meer dan 0,5 kW worden beschermd tegen ontoelaatbare verwarming. Het gebruik van een motorbeveiligingsschakelaar beschermt de motor tegen zowel overbelasting als kortsluiting.Directe bekabeling zonder motorbeveiligingsschakelaar is alleen mogelijk volgens deze norm.
geschikt voor: zijkanaalventilatoren en draaischuifvacuümpompen Functie: Volgens de norm DIN EN 60204-1 moeten motoren met een nominaal vermogen van meer dan 0,5 kW worden beschermd tegen oververhitting. Dit geldt voor het merendeel van onze zijkanaalventilatoren. Een motorbeveiligingsschakelaar biedt zowel een overbelastingsbeveiliging als een kortsluitingsbeveiliging voor de kabels en leidingen. Als er een ontoelaatbare stroomtoename is, bijv. door overbelasting of blokkering van de motor, schakelt de motorbeveiligingsschakelaar alle actieve geleiders uit. Een motorbeveiligingsschakelaar kan geen bescherming bieden tegen oververhitting of fase-uitval, er moeten verdere maatregelen worden genomen. technische specificatie: Type: 400 V (3~) Nominale stroom: 4,0 - 6,3 A Opties: - Motorbeveiligingsschakelaar- Motorbeveiligingsschakelaar met kunststof behuizing (IP 55)- Motorbeveiligingsschakelaar met kunststof behuizing en 3 m aansluitkabel (bedraad)
SKV-NS-420-3-916
geschikt voor: zijkanaalventilatoren en draaischuifvacuümpompen Functie: Volgens de norm DIN EN 60204-1 moeten motoren met een nominaal vermogen van meer dan 0,5 kW worden beschermd tegen oververhitting. Dit geldt voor het merendeel van onze zijkanaalventilatoren. Een motorbeveiligingsschakelaar biedt zowel een overbelastingsbeveiliging als een kortsluitingsbeveiliging voor de kabels en leidingen. Als er een ontoelaatbare stroomtoename is, bijv. door overbelasting of blokkering van de motor, schakelt de motorbeveiligingsschakelaar alle actieve geleiders uit. Een motorbeveiligingsschakelaar kan geen bescherming bieden tegen oververhitting of fase-uitval, er moeten verdere maatregelen worden genomen. technische specificatie: Type: 400 V (3~) Nominale stroom: 4,0 - 6,3 A Opties: - Motorbeveiligingsschakelaar- Motorbeveiligingsschakelaar met kunststof behuizing (IP 55)- Motorbeveiligingsschakelaar met kunststof behuizing en 3 m aansluitkabel (bedraad)
400 V aansluitkabel voor zijkanaalventilator Type: 400 V 16A CEE-stekker met 3 m of 5 m kabel Noot: Volgens de norm EN 60204-1 moet een elektromotor met een nominaal vermogen van meer dan 0,5 kW worden beschermd tegen ontoelaatbare verwarming. Het gebruik van een motorbeveiligingsschakelaar beschermt de motor tegen zowel overbelasting als kortsluiting.Directe bekabeling zonder motorbeveiligingsschakelaar is alleen mogelijk volgens deze norm.
geschikt voor: Zijkanaalventilatoren en draaischuifvacuümpompen Functie: Een groot deel (zie beperkingen) van onze zijkanaalcompressoren kan worden bediend met frequentieomvormers.Op deze manier kunnen de mogelijke werkingspunten worden uitgebreid door de frequentie te variëren afhankelijk van het model. technische gegevens: elektrisch vermogen: 2,2 kW (400 V) nominale stroom uitgang (eff.): 5,6 A uitrusting: - Er kunnen verschillende bedieningsopties worden geselecteerd (zie opties)- snelle en eenvoudige configuratie- EMC volgens DIN-EN-61800-3: C2- Beschermingsklasse: IP 65 (vanaf 11 kW: IP 55)- Koeling: passief gekoeld (vanaf 11 kW: actief gekoeld)- diverse beveiligingsfuncties (zie gegevensblad)- Ingang voor Bimetaal-schakelaar- geïntegreerde ethernet- en veldbusopties (op aanvraag) Uitvoering: Frequentieomvormer wordt alleen gemonteerd en bedraad geleverd aan de zijkanaalventilator Opties: - Standaard: met geïntegreerde potentiometer zonder spel- MMI-optie: met geïntegreerde potentiometer en spel (op aanvraag)- Toetsenbord: met geïntegreerd membraantoetsenbord zonder spel (op aanvraag) Let op: alleen de SKV modellen met 230/400V (motoraanduiding -XX6) kunnen worden aangestuurd vanaf 37 tot 87 Hz! de SKV-modellen met 400/690V (motorcode -XX7) kunnen alleen worden geregeld vanaf 37 tot 60 Hz (met verlies van vermogen)! de werking van de frequentieomvormers is alleen toegestaan met een aardlekschakelaar (type B) (zie toebehoren) Frequentieomvormers zijn speciale bestellingen en daarom uitgesloten van retourzending!
geschikt voor: Zijkanaalventilatoren en draaischuifvacuümpompen Functie: Een groot deel (zie beperkingen) van onze zijkanaalcompressoren kan worden bediend met frequentieomvormers.Op deze manier kunnen de mogelijke werkingspunten worden uitgebreid door de frequentie te variëren afhankelijk van het model. technische gegevens: elektrisch vermogen: 4,0 kW (400 V) nominale stroom uitgang (eff.): 9,5 A uitrusting: - Er kunnen verschillende bedieningsopties worden geselecteerd (zie opties)- snelle en eenvoudige configuratie- EMC volgens DIN-EN-61800-3: C2- Beschermingsklasse: IP 65 (vanaf 11 kW: IP 55)- Koeling: passief gekoeld (vanaf 11 kW: actief gekoeld)- diverse beveiligingsfuncties (zie gegevensblad)- Ingang voor Bimetaal-schakelaar- geïntegreerde ethernet- en veldbusopties (op aanvraag) Uitvoering: Frequentieomvormer wordt alleen gemonteerd en bedraad geleverd aan de zijkanaalventilator Opties: - Standaard: met geïntegreerde potentiometer zonder spel- MMI-optie: met geïntegreerde potentiometer en spel (op aanvraag)- Toetsenbord: met geïntegreerd membraantoetsenbord zonder spel (op aanvraag) Let op: alleen de SKV modellen met 230/400V (motoraanduiding -XX6) kunnen worden aangestuurd vanaf 37 tot 87 Hz! de SKV-modellen met 400/690V (motorcode -XX7) kunnen alleen worden geregeld vanaf 37 tot 60 Hz (met verlies van vermogen)! de werking van de frequentieomvormers is alleen toegestaan met een aardlekschakelaar (type B) (zie toebehoren) Frequentieomvormers zijn speciale bestellingen en daarom uitgesloten van retourzending!
SKV-NS-420-3-816
geschikt voor: zijkanaalventilatoren en draaischuifvacuümpompen Functie: Volgens de norm DIN EN 60204-1 moeten motoren met een nominaal vermogen van meer dan 0,5 kW worden beschermd tegen oververhitting. Dit geldt voor het merendeel van onze zijkanaalventilatoren. Een motorbeveiligingsschakelaar biedt zowel een overbelastingsbeveiliging als een kortsluitingsbeveiliging voor de kabels en leidingen. Als er een ontoelaatbare stroomtoename is, bijv. door overbelasting of blokkering van de motor, schakelt de motorbeveiligingsschakelaar alle actieve geleiders uit. Een motorbeveiligingsschakelaar kan geen bescherming bieden tegen oververhitting of fase-uitval, er moeten verdere maatregelen worden genomen. technische specificatie: Type: 400 V (3~) Nominale stroom: 2,5 - 4,0 A Opties: - Motorbeveiligingsschakelaar- Motorbeveiligingsschakelaar met kunststof behuizing (IP 55)- Motorbeveiligingsschakelaar met kunststof behuizing en 3 m aansluitkabel (bedraad)
400 V aansluitkabel voor zijkanaalventilator Type: 400 V 16A CEE-stekker met 3 m of 5 m kabel Noot: Volgens de norm EN 60204-1 moet een elektromotor met een nominaal vermogen van meer dan 0,5 kW worden beschermd tegen ontoelaatbare verwarming. Het gebruik van een motorbeveiligingsschakelaar beschermt de motor tegen zowel overbelasting als kortsluiting.Directe bekabeling zonder motorbeveiligingsschakelaar is alleen mogelijk volgens deze norm.
geschikt voor: Zijkanaalventilatoren en draaischuifvacuümpompen Functie: Een groot deel (zie beperkingen) van onze zijkanaalcompressoren kan worden bediend met frequentieomvormers.Op deze manier kunnen de mogelijke werkingspunten worden uitgebreid door de frequentie te variëren afhankelijk van het model. technische gegevens: elektrisch vermogen: 2,2 kW (400 V) nominale stroom uitgang (eff.): 5,6 A uitrusting: - Er kunnen verschillende bedieningsopties worden geselecteerd (zie opties)- snelle en eenvoudige configuratie- EMC volgens DIN-EN-61800-3: C2- Beschermingsklasse: IP 65 (vanaf 11 kW: IP 55)- Koeling: passief gekoeld (vanaf 11 kW: actief gekoeld)- diverse beveiligingsfuncties (zie gegevensblad)- Ingang voor Bimetaal-schakelaar- geïntegreerde ethernet- en veldbusopties (op aanvraag) Uitvoering: Frequentieomvormer wordt alleen gemonteerd en bedraad geleverd aan de zijkanaalventilator Opties: - Standaard: met geïntegreerde potentiometer zonder spel- MMI-optie: met geïntegreerde potentiometer en spel (op aanvraag)- Toetsenbord: met geïntegreerd membraantoetsenbord zonder spel (op aanvraag) Let op: alleen de SKV modellen met 230/400V (motoraanduiding -XX6) kunnen worden aangestuurd vanaf 37 tot 87 Hz! de SKV-modellen met 400/690V (motorcode -XX7) kunnen alleen worden geregeld vanaf 37 tot 60 Hz (met verlies van vermogen)! de werking van de frequentieomvormers is alleen toegestaan met een aardlekschakelaar (type B) (zie toebehoren) Frequentieomvormers zijn speciale bestellingen en daarom uitgesloten van retourzending!
geschikt voor: Zijkanaalventilatoren en draaischuifvacuümpompen Functie: Een groot deel (zie beperkingen) van onze zijkanaalcompressoren kan worden bediend met frequentieomvormers.Op deze manier kunnen de mogelijke werkingspunten worden uitgebreid door de frequentie te variëren afhankelijk van het model. technische gegevens: elektrisch vermogen: 4,0 kW (400 V) nominale stroom uitgang (eff.): 9,5 A uitrusting: - Er kunnen verschillende bedieningsopties worden geselecteerd (zie opties)- snelle en eenvoudige configuratie- EMC volgens DIN-EN-61800-3: C2- Beschermingsklasse: IP 65 (vanaf 11 kW: IP 55)- Koeling: passief gekoeld (vanaf 11 kW: actief gekoeld)- diverse beveiligingsfuncties (zie gegevensblad)- Ingang voor Bimetaal-schakelaar- geïntegreerde ethernet- en veldbusopties (op aanvraag) Uitvoering: Frequentieomvormer wordt alleen gemonteerd en bedraad geleverd aan de zijkanaalventilator Opties: - Standaard: met geïntegreerde potentiometer zonder spel- MMI-optie: met geïntegreerde potentiometer en spel (op aanvraag)- Toetsenbord: met geïntegreerd membraantoetsenbord zonder spel (op aanvraag) Let op: alleen de SKV modellen met 230/400V (motoraanduiding -XX6) kunnen worden aangestuurd vanaf 37 tot 87 Hz! de SKV-modellen met 400/690V (motorcode -XX7) kunnen alleen worden geregeld vanaf 37 tot 60 Hz (met verlies van vermogen)! de werking van de frequentieomvormers is alleen toegestaan met een aardlekschakelaar (type B) (zie toebehoren) Frequentieomvormers zijn speciale bestellingen en daarom uitgesloten van retourzending!
SKV-NS-420-3-926/ -826
geschikt voor: zijkanaalventilatoren en draaischuifvacuümpompen Functie: Volgens de norm DIN EN 60204-1 moeten motoren met een nominaal vermogen van meer dan 0,5 kW worden beschermd tegen oververhitting. Dit geldt voor het merendeel van onze zijkanaalventilatoren. Een motorbeveiligingsschakelaar biedt zowel een overbelastingsbeveiliging als een kortsluitingsbeveiliging voor de kabels en leidingen. Als er een ontoelaatbare stroomtoename is, bijv. door overbelasting of blokkering van de motor, schakelt de motorbeveiligingsschakelaar alle actieve geleiders uit. Een motorbeveiligingsschakelaar kan geen bescherming bieden tegen oververhitting of fase-uitval, er moeten verdere maatregelen worden genomen. technische specificatie: Type: 400 V (3~) Nominale stroom: 6,3 - 10,0 A Opties: - Motorbeveiligingsschakelaar- Motorbeveiligingsschakelaar met kunststof behuizing (IP 55)- Motorbeveiligingsschakelaar met kunststof behuizing en 3 m aansluitkabel (bedraad)
400 V aansluitkabel voor zijkanaalventilator Type: 400 V 16A CEE-stekker met 3 m of 5 m kabel Noot: Volgens de norm EN 60204-1 moet een elektromotor met een nominaal vermogen van meer dan 0,5 kW worden beschermd tegen ontoelaatbare verwarming. Het gebruik van een motorbeveiligingsschakelaar beschermt de motor tegen zowel overbelasting als kortsluiting.Directe bekabeling zonder motorbeveiligingsschakelaar is alleen mogelijk volgens deze norm.
geschikt voor: Zijkanaalventilatoren en draaischuifvacuümpompen Functie: Een groot deel (zie beperkingen) van onze zijkanaalcompressoren kan worden bediend met frequentieomvormers.Op deze manier kunnen de mogelijke werkingspunten worden uitgebreid door de frequentie te variëren afhankelijk van het model. technische gegevens: elektrisch vermogen: 3,0 kW (400 V) nominale stroom uitgang (eff.): 7,5 A uitrusting: - Er kunnen verschillende bedieningsopties worden geselecteerd (zie opties)- snelle en eenvoudige configuratie- EMC volgens DIN-EN-61800-3: C2- Beschermingsklasse: IP 65 (vanaf 11 kW: IP 55)- Koeling: passief gekoeld (vanaf 11 kW: actief gekoeld)- diverse beveiligingsfuncties (zie gegevensblad)- Ingang voor Bimetaal-schakelaar- geïntegreerde ethernet- en veldbusopties (op aanvraag) Uitvoering: Frequentieomvormer wordt alleen gemonteerd en bedraad geleverd aan de zijkanaalventilator Opties: - Standaard: met geïntegreerde potentiometer zonder spel- MMI-optie: met geïntegreerde potentiometer en spel (op aanvraag)- Toetsenbord: met geïntegreerd membraantoetsenbord zonder spel (op aanvraag) Let op: alleen de SKV modellen met 230/400V (motoraanduiding -XX6) kunnen worden aangestuurd vanaf 37 tot 87 Hz! de SKV-modellen met 400/690V (motorcode -XX7) kunnen alleen worden geregeld vanaf 37 tot 60 Hz (met verlies van vermogen)! de werking van de frequentieomvormers is alleen toegestaan met een aardlekschakelaar (type B) (zie toebehoren) Frequentieomvormers zijn speciale bestellingen en daarom uitgesloten van retourzending!
geschikt voor: Zijkanaalventilatoren en draaischuifvacuümpompen Functie: Een groot deel (zie beperkingen) van onze zijkanaalcompressoren kan worden bediend met frequentieomvormers.Op deze manier kunnen de mogelijke werkingspunten worden uitgebreid door de frequentie te variëren afhankelijk van het model. technische gegevens: elektrisch vermogen: 5,5 kW (400 V) nominale stroom uitgang (eff.): 13,0 A uitrusting: - Er kunnen verschillende bedieningsopties worden geselecteerd (zie opties)- snelle en eenvoudige configuratie- EMC volgens DIN-EN-61800-3: C2- Beschermingsklasse: IP 65 (vanaf 11 kW: IP 55)- Koeling: passief gekoeld (vanaf 11 kW: actief gekoeld)- diverse beveiligingsfuncties (zie gegevensblad)- Eingang für BiMetall-Schalter- integriertes Ethernet und Feldbus-Optionen (auf Anfrage) Uitvoering: Frequentieomvormer wordt alleen gemonteerd en bedraad geleverd aan de zijkanaalventilator Opties: - Standaard: met geïntegreerde potentiometer zonder spel- MMI-optie: met geïntegreerde potentiometer en spel (op aanvraag)- Toetsenbord: met geïntegreerd membraantoetsenbord zonder spel (op aanvraag) Let op: alleen de SKV modellen met 230/400V (motoraanduiding -XX6) kunnen worden aangestuurd vanaf 37 tot 87 Hz! de SKV-modellen met 400/690V (motorcode -XX7) kunnen alleen worden geregeld vanaf 37 tot 60 Hz (met verlies van vermogen)! de werking van de frequentieomvormers is alleen toegestaan met een aardlekschakelaar (type B) (zie toebehoren) Frequentieomvormers zijn speciale bestellingen en daarom uitgesloten van retourzending!
SKV-NS-420-3-937/ -836
geschikt voor: zijkanaalventilatoren en draaischuifvacuümpompen Functie: Volgens de norm DIN EN 60204-1 moeten motoren met een nominaal vermogen van meer dan 0,5 kW worden beschermd tegen oververhitting. Dit geldt voor het merendeel van onze zijkanaalventilatoren. Een motorbeveiligingsschakelaar biedt zowel een overbelastingsbeveiliging als een kortsluitingsbeveiliging voor de kabels en leidingen. Als er een ontoelaatbare stroomtoename is, bijv. door overbelasting of blokkering van de motor, schakelt de motorbeveiligingsschakelaar alle actieve geleiders uit. Een motorbeveiligingsschakelaar kan geen bescherming bieden tegen oververhitting of fase-uitval, er moeten verdere maatregelen worden genomen. technische specificatie: Type: 400 V (3~) Nominale stroom: 6,3 - 10,0 A Opties: - Motorbeveiligingsschakelaar- Motorbeveiligingsschakelaar met kunststof behuizing (IP 55)- Motorbeveiligingsschakelaar met kunststof behuizing en 3 m aansluitkabel (bedraad)
400 V aansluitkabel voor zijkanaalventilator Type: 400 V 16A CEE-stekker met 3 m of 5 m kabel Noot: Volgens de norm EN 60204-1 moet een elektromotor met een nominaal vermogen van meer dan 0,5 kW worden beschermd tegen ontoelaatbare verwarming. Het gebruik van een motorbeveiligingsschakelaar beschermt de motor tegen zowel overbelasting als kortsluiting.Directe bekabeling zonder motorbeveiligingsschakelaar is alleen mogelijk volgens deze norm.
geschikt voor: Zijkanaalventilatoren en draaischuifvacuümpompen Functie: Een groot deel (zie beperkingen) van onze zijkanaalcompressoren kan worden bediend met frequentieomvormers.Op deze manier kunnen de mogelijke werkingspunten worden uitgebreid door de frequentie te variëren afhankelijk van het model. technische gegevens: elektrisch vermogen: 4,0 kW (400 V) nominale stroom uitgang (eff.): 9,5 A uitrusting: - Er kunnen verschillende bedieningsopties worden geselecteerd (zie opties)- snelle en eenvoudige configuratie- EMC volgens DIN-EN-61800-3: C2- Beschermingsklasse: IP 65 (vanaf 11 kW: IP 55)- Koeling: passief gekoeld (vanaf 11 kW: actief gekoeld)- diverse beveiligingsfuncties (zie gegevensblad)- Ingang voor Bimetaal-schakelaar- geïntegreerde ethernet- en veldbusopties (op aanvraag) Uitvoering: Frequentieomvormer wordt alleen gemonteerd en bedraad geleverd aan de zijkanaalventilator Opties: - Standaard: met geïntegreerde potentiometer zonder spel- MMI-optie: met geïntegreerde potentiometer en spel (op aanvraag)- Toetsenbord: met geïntegreerd membraantoetsenbord zonder spel (op aanvraag) Let op: alleen de SKV modellen met 230/400V (motoraanduiding -XX6) kunnen worden aangestuurd vanaf 37 tot 87 Hz! de SKV-modellen met 400/690V (motorcode -XX7) kunnen alleen worden geregeld vanaf 37 tot 60 Hz (met verlies van vermogen)! de werking van de frequentieomvormers is alleen toegestaan met een aardlekschakelaar (type B) (zie toebehoren) Frequentieomvormers zijn speciale bestellingen en daarom uitgesloten van retourzending!
geschikt voor: Zijkanaalventilatoren en draaischuifvacuümpompen Functie: Een groot deel (zie beperkingen) van onze zijkanaalcompressoren kan worden bediend met frequentieomvormers.Op deze manier kunnen de mogelijke werkingspunten worden uitgebreid door de frequentie te variëren afhankelijk van het model. technische gegevens: elektrisch vermogen: 7,5 kW (400 V) nominale stroom uitgang (eff.): 17,8 A uitrusting: - Er kunnen verschillende bedieningsopties worden geselecteerd (zie opties)- snelle en eenvoudige configuratie- EMC volgens DIN-EN-61800-3: C2- Beschermingsklasse: IP 65 (vanaf 11 kW: IP 55)- Koeling: passief gekoeld (vanaf 11 kW: actief gekoeld)- diverse beveiligingsfuncties (zie gegevensblad)- Ingang voor Bimetaal-schakelaar- geïntegreerde ethernet- en veldbusopties (op aanvraag) Uitvoering: Frequentieomvormer wordt alleen gemonteerd en bedraad geleverd aan de zijkanaalventilator Opties: - Standaard: met geïntegreerde potentiometer zonder spel- MMI-optie: met geïntegreerde potentiometer en spel (op aanvraag)- Toetsenbord: met geïntegreerd membraantoetsenbord zonder spel (op aanvraag) Let op: alleen de SKV modellen met 230/400V (motoraanduiding -XX6) kunnen worden aangestuurd vanaf 37 tot 87 Hz! de SKV-modellen met 400/690V (motorcode -XX7) kunnen alleen worden geregeld vanaf 37 tot 60 Hz (met verlies van vermogen)! de werking van de frequentieomvormers is alleen toegestaan met een aardlekschakelaar (type B) (zie toebehoren) Frequentieomvormers zijn speciale bestellingen en daarom uitgesloten van retourzending!
